Review of Literature: Inclusive Education
This brief review of relevant literature on inclusive education forms a component of the larger Inclusive School Communities Project: Final Evaluation Report delivered by the Research in Inclusive and Specialised Education (RISE) team to JFA Purple Orange in October, 2020.
Suggested citation for full evaluation report:
Jarvis, J. M., McMillan, J. M., Bissaker, K., Carson, K. L., Davidson, J., & Walker, P. M. (2020). Inclusive School Communities Project: Final Evaluation Report. Research in Inclusive and Specialised Education (RISE), Flinders University.
https://sites.flinders.edu.au/rise
Introduction
Inclusive education has featured prominently in worldwide educational discourse and reform efforts over the past 30 years (Berlach & Chambers, 2011; Forlin, 2006). Inclusive schools are critical to providing a strong foundation for young people with disabilities to access, participate in and contribute to their communities and lead fulfilling lives (Hehir et al., 2016). Schools also represent a key condition for the development of thriving, inclusive communities for all citizens. Yet, as reflected in submissions to the current Royal Commission into Violence, Abuse, Neglect and Exploitation of People with Disability, and consistent with recent South Australian reports (Parliament of South Australia, 2017; Walker, 2017), many students living with disability (and their families) continue to report negative experiences of education. While progress has been made, traditional educational structures and practices often run counter to inclusive goals (Slee, 2013), and inconsistencies occur between theory and policy and the implementation of inclusive principles and practices in schools (Carrington & Elkins, 2002; Graham & Spandagou, 2011). In addition, both preservice and practicing teachers consistently report feeling underprepared to teach students with disabilities and special educational needs (Jarvis, 2019; OECD, 2019).
Despite legislation and policy imperatives related to inclusive education, there remains a lack of consensus in the field about the definition of inclusion and associated models of inclusive practice (Ainscow & Sandill, 2010; Kinsella, 2020). Multiple conceptualisations of inclusion and theoretical approaches to fostering inclusion in schools may contribute to confusion and uncertainty for educators and policymakers. With schools facing growing accountability and teachers expected to educate an increasingly diverse student population (Anderson & Boyle, 2015), it is vital that the concept of inclusive education is demystified for practitioners. Against this backdrop, initiatives such as the Inclusive School Communities (ISC) project that aim to deepen understandings of inclusion and increase the capacity of school communities to provide an inclusive education, are particularly important.
Inclusive Education
Inclusive education is based on a philosophy that stems from principles of social justice, and is primarily concerned with mitigating educational inequalities, exclusion, and discrimination (Anderson & Boyle, 2015; Booth, 2012; Waitoller & Artiles, 2013). Although inclusion was originally concerned with ‘disability’ and ‘special educational needs’ (Ainscow et al., 2006; Van Mieghem et al., 2020), the term has evolved to embody valuing diversity among all students, regardless of their circumstances (e.g., Carter & Abawi, 2018; Thomas, 2013). Among interpretations of inclusion, common themes include fairness, equality, respect, diversity, participation, community, leadership, commitment, shared vision, and collaboration (Booth, 2012; McMaster, 2015). The United Nations Convention on the Rights of Persons with Disabilities (CRPD), to which Australia is a signatory, defines inclusive education as:
. . . a process of systemic reform embodying changes and modifications in content, teaching methods, approaches, structures and strategies in education to overcome barriers with a vision serving to provide all students of the relevant age range with an equitable and participatory learning experience and environment that best corresponds to their requirements and preferences. (United Nations, 2016, para 11)
Consistent with this definition, inclusive education now generally refers to the process of addressing the learning needs of all students, through ensuring participation, achievement growth, and a sense of belonging, enabling all students to reach their full potential (Anderson & Boyle, 2015; Booth, 2012; Stegemann & Jaciw, 2018). Inclusion is concerned with identifying and removing potential barriers to presence (attendance, access), meaningful participation, growth from an individual starting point, and feelings of connectedness and belonging for all students and community members, with a focus on those at particular risk of marginalisation or exclusion (Ainscow et al., 2006; Forlin et al., 2013).
Critically, the view of inclusion described above moves beyond considerations of the physical placement of a student in a particular setting or grouping configuration. That is, while physical access to a mainstream school environment is essential to maintain the rights of students living with disabilities to access education “on the same basis” as their peers (consistent with legislation and human rights principles), it is not sufficient to ensure inclusion. Rather, inclusion can be considered a multi-faceted approach involving processes, practices, policies and cultures at all levels of a school and system (Booth & Ainscow, 2011). Inclusive education is responsive to each child and promotes flexibility, rather than expecting the child to change in order to ‘fit’ rigid schooling structures. The latter approach reflects integration, and inclusion is also inconsistent with segregation, in which children with disabilities are routinely educated separately from others.
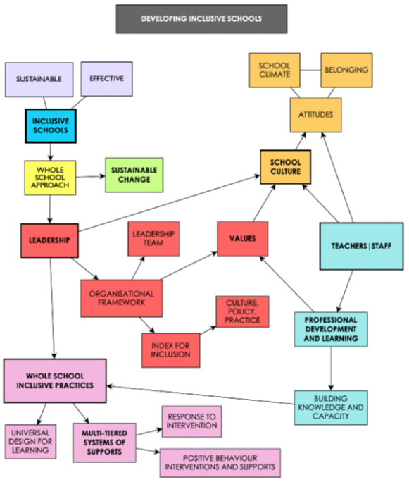
Considerable research has focused on the implementation of inclusive school processes, practices and cultures that are sustainable over time. Although a number of frameworks to achieve sustainable inclusive practice have been proposed, key elements are consistent across approaches and well supported by research (Booth & Ainscow 2011; Azorín & Ainscow, 2020). These interconnected elements are summarised in Figure 1 and considered fundamental to the process of achieving whole-school (and systemic) cultural change towards more inclusive ways of working. Of particular relevance to the Inclusive School Communities project are the concepts of a whole school approach, leadership, school values and culture, building staff capacity, and multi-tiered models of inclusive practice.
Inclusion as a Whole School Approach
Adopting a whole of school approach to inclusive education is fundamental to ensure efficacy and sustainability (Read et al., 2015). The process of developing inclusive schools is complex and multi-faceted, requiring time, commitment, ongoing reflection, and sustained effort. For inclusion to truly take root in schools, changes must be made from the inside out; a strong foundation must be built from inclusive school values, committed leadership, and shared vision amongst staff to support whole school structural reforms to policy, pedagogy, and practice (Ekins & Grimes, 2009). Whilst challenging, “it is necessary to unsettle default modes of operation” in schools (Johnston & Hayes, 2007, p.376), as inclusive education requires new, more efficient and effective ways of supporting student participation and achievement. This is made possible by implementing flexible, planned whole school support structures, such as multi-tiered systems of support (MTSS), where teachers work collaboratively with specialist staff to identify, monitor, and support students requiring varying levels and types of intervention at different times, and for different purposes (Sailor, 2017; Witzel & Clarke, 2015). This contrasts to the more traditional, ‘categorical’ and segregated approach of general educators referring identified students with additional needs to special educators, to devise and administer further education in isolation from the regular classroom (Sailor, 2017).

Figure 1. Interconnected elements in sustainable inclusive education, derived from research.
Even at the classroom level, inclusive planning and teaching practices must be supported by school policies, practices, and culture in order to be sustainable (Sailor, 2017). Barriers to inclusive classroom practice can include lack of effective professional learning and support for teachers; teachers’ lack of willingness to include students with particular needs; attitudes that are inconsistent with inclusive practices; teacher education that fails to address concerns about inclusion; and, a lack of accountability for the implementation of inclusive teaching practices (Forlin & Chambers, 2011; Forlin et al., 2008; van Kraayenoord et al., 2014). Addressing each of these relies on targeted, coordinated support. The complexity of embedding inclusive practices such as differentiated instruction or Universal Design for Learning (UDL) into classroom work is often underestimated, and these practices have the greatest chance of becoming embedded when they are reinforced by a shared vision and collaborative effort (McMaster, 2013; Sailor, 2015; Tomlinson & Murphy, 2017).
Sustainable, whole school change cannot be achieved via focus on a single element of inclusion in isolation, as components do not function in isolation. Rather, the core elements of inclusion including leadership, school culture, building staff capacity, and inclusive practices are parts of an interdependent system. Hence, key elements of inclusion must be considered collectively and accounted for in advanced planning to ensure they function harmoniously and are integrated into the developing inclusive fabric of the school (Alborno & Gaad, 2014).
Leadership for Inclusion
The importance of leadership for determining the success of school reforms or changes to practice is well established in the literature (McMaster & Elliot, 2014; Poon-McBrayer & Wong, 2013). Becoming a more inclusive school often requires significant shifts in school values, culture, practices, and organisational systems; thus, leadership is critical to ensuring sustainable inclusive change in schools (Ainscow & Sandill, 2010; McMaster, 2015; Poon-McBrayer & Wong, 2013). School leaders are highly influential figures whose values, beliefs, and actions directly affect the culture of the school, expectations of staff, and school operations (Slater, 2012; Wong & Cheung, 2009). It is critical that school leaders are committed to embodying inclusive principles, establishing and modelling a standard of behaviour that promotes the development of inclusion within the school community.
Organisational change on the scale often required for inclusion requires leadership across multiple levels (Jarvis et al., 2016; Tomlinson et al., 2008). It is likely to be most effective when facilitated through models of distributed leadership across roles and levels within a school, and when the case for change is underpinned by a broader, shared vision specifically related to student outcomes (Harris, 2013). Research has established the relationship between distributed leadership practices and the implementation of effective, inclusive school practices (Miškolci et al., 2016; Mullick et al., 2013; Robinson et al., 2008; Sharp et al., 2020). Leaders should consider utilising inclusive styles of management, replacing hierarchical structures with leadership teams (Ainscow & Sandill, 2010; McMaster, 2015). Effective school leadership enables shared responsibility, vision, and consistency within the school community, which is vital for the successful implementation of inclusion (Poon- McBrayer & Wong, 2013).
Fostering Inclusive School Cultures
Developing an inclusive school culture is a fundamental component of developing sustainable inclusion in schools (Dyson et al., 2004; McMaster, 2013). The culture of a school is made up of the shared values, attitudes, and beliefs of the school community (Booth, 2012). Transitioning to a truly inclusive culture requires close attention to attitudes and general support of the inclusive values being adopted, particularly by staff, but also by students and the broader school community (Dyson et al., 2004; Forlin & Chambers, 2011).
A whole school approach to inclusion prompts a school to reflect on and embrace values based on inclusive principles, such as equality, diversity, and respect. This process cannot be imposed, but should be a collaborative exercise with school leaders and staff, to ensure any pedagogical philosophies or practices based on outdated ideas or past assumptions are not operating by default (Johnston & Hayes, 2007; Schein, 2004). Evaluating and redefining existing school values also requires professional learning, to facilitate a collective reconceptualisation of inclusion specific to the unique context of the school; the meaning, aims, and expectations of inclusion must be clarified for the school community, to encourage a shared understanding, vision, and responsibility for supporting the inclusive changes unfolding within the school (Horrocks et al., 2008; Symes & Humphrey, 2011). Finally, it is vital that school policies and practices are regularly revised, to ensure that they reinforce the inclusive values and culture of the school; otherwise, they can act as a potential barrier to the development of sustainable whole school inclusion (Dybvik, 2004; McMaster, 2013).
Building Teachers’ Capacity for Inclusive Practice
Building the knowledge and capacity of teachers and other school staff is crucial to developing sustainable inclusion in schools. The evolution of an inclusive school culture depends on aligning the attitudes and behaviour of staff (McMaster, 2015). Teachers must be knowledgeable about how inclusive education has progressed over time, particularly how the meaning of inclusion has changed and what it means in their school context. Understanding the concepts and values behind inclusion can help teachers appreciate its significance, prompting reflection of their own practice and how they see their students (Anderson & Boyle, 2015; Skidmore, 2004). This can allow any unhelpful assumptions or beliefs that may have been unconsciously informing their teaching practice, particularly in relation to students living with disability, to be challenged and revised (Ashby, 2012; Ashton & Arlington, 2019).
While attention to attitudes, values, and broad understandings is fundamental, the goals of inclusion will only be achieved when principles are consistently enacted in daily classroom practice. At the classroom level, inclusion relies on teachers’ willingness and capacity to apply evidence-informed inclusive practices, such as Universal Design for Learning (UDL) and Differentiated Instruction (Van Mieghem et al., 2020). UDL is a planning framework for learning activities designed to maximise curriculum accessibility for all students by offering multiple opportunities for engagement, representation, and action and expression (CAST, 2018; Sailor, 2015). Differentiated Instruction (DI) is a holistic framework of interdependent principles and practices that enables teachers to design learning experiences to address variation in students’ readiness, interests and learning preferences (Tomlinson, 2014). UDL is primarily focused on inclusive task design, although the model has been expanded in recent years to include greater attention to pedagogy. Differentiation encompasses elements of planning (clear, concept-based learning objectives; formative assessment to inform proactive decision-making for diverse students), teaching (strategies to differentiate by readiness, interest and learning preference; ensuring respectful tasks and ‘teaching up’), and learning environment (flexible grouping, classroom management, establishing an inclusive culture) (Jarvis, 2015; Tomlinson, 2014).
The application of UDL and DI principles and practices by skilled teachers enables diverse students to access curriculum content in multiple ways (Kozik et al., 2009; McMaster, 2013), at appropriate levels of challenge and support to ensure learning growth, and in ways that support motivation, engagement, and feelings of connection and belonging (Beecher & Sweeney, 2008; Callahan et al., 2015; van Kraayenoord, 2007; Stegemann & Jaciw, 2018). These complementary frameworks apply to all students and define general, flexible classroom practices that also reduce the need for individualised adjustments for students with identified disabilities and specialised learning needs. However, in inclusive classrooms, teachers must also develop the knowledge and skills to make and implement reasonable adjustments and accommodations that enable students with identified disabilities and more complex needs to engage with curriculum and assessment ‘on the same basis’ as their peers, as defined within the Disability Standards for Education (Davies et al., 2016).
While inclusive teaching and classroom practices are non-negotiable, the challenge for some teachers to master the necessary skills and achieve the significant shift away from traditional teaching practices is often underestimated (Dixon et al., 2014; Tomlinson & Murphy, 2015). It is well-documented that teachers often find it difficult to apprehend both the conceptual and practical tools of DI and to embed differentiated practices into their daily work (Dack, 2019), particularly when they are not adequately resourced or supported to do so (Black-Hawkins & Florian, 2012; Brigandi et al., 2019; Fuchs et al., 2010; Mills et al, 2014). Perhaps related to teachers’ perceived lack of competence and confidence, the past 5-10 years have seen an enormous increase in the employment of teacher aides to work alongside students with disabilities in mainstream classrooms, despite limited evidence for its effectiveness and often in the context of inadequate planning and oversight (e.g., Sharma & Salend, 2016).
Engagement in targeted professional learning (PL) is fundamental to supporting the shift towards inclusive teaching. Yet, traditional approaches to PL have been criticised for a lack of systematic evaluation and inadequate adherence to principles of effectiveness (Avalos, 2011; Merchie et al., 2018). Research on effective professional learning for teachers has established common principles and practices that are associated with changes in practice, and these also align with teachers’ stated preferences (Walker et al., 2018). These include:
- professional learning is embedded in teachers’ own work contexts, and requires teachers to engage with content that is highly relevant to their daily practice, and closely linked to student learning (Desimone, 2009; Easton, 2008; Spencer, 2016; Van den Bergh et al., 2014);
- professional learning enables teachers to learn together with colleagues, such as in communities of practice (Gore et al., 2017; Voelkel & Chrispeels, 2017);
- professional learning activities are supported by robust school leadership and linked to broader school values and goals (Carpenter, 2015; Frankling et al., 2017; Sharp et al., 2020; Tomlinson et al., 2008; Whitworth & Chiu, 2015);
- professional learning is provided over extended periods, is led by facilitators with expert knowledge, and includes timely follow up activities such as mentoring and coaching to embed changes in practice (Desimone & Pak, 2017; Grierson & Woloshyn, 2013; Tomlinson & Murphy, 2015).
Multi-tiered Approaches to Whole School Inclusive Practice
Multi-tiered system of supports (MTSS) is an overarching term for a whole school inclusive framework that can be used to structure the flexible, timely distribution of resources to support students depending on their level of need (Sailor, 2017). As reflected in the generic depiction of MTSS in Figure 2, models generally utilise three tiers of intervention and teaching, where the intensity of the support is increased with each level or tier (McLeskey et al, 2014; Witzel & Clarke, 2015). Tier 1 includes core differentiated instruction and universal, evidence-based strategies for support that all students in the class receive. Tier 2 provides additional, targeted support to certain students for a specified purpose and period of time, usually in a small group format, while Tier 3 represents the most intensive and individualised support (Webster, 2016). The MTSS approach requires assessing all students regularly to assist in the early identification of needs requiring additional support, to enable prompt delivery of targeted interventions (McLeskey et al., 2014). MTSS is concerned with supporting the holistic development of students, by targeting their academic progress, behaviour, and socio-emotional well- being (McMillan & Jarvis, 2017).
When implemented with fidelity, MTSS is an effective whole school inclusive framework as teachers, therapists, and other support staff work collaboratively to assess, monitor, and plan interventions to support students (Sailor, 2017). Student progress is frequently monitored and data are evaluated by the support team to determine whether alternative interventions are required. MTSS additionally encourages the use of evidence-based practices to be implemented across the tiers of support. Some common examples of MTSS include Response to Intervention (RTI) and Positive Behaviour Interventions and Supports (PBIS) (Webster, 2016). RTI is focused on supporting students academically, while PBIS is concerned with emphasising behavioural expectations in a positive manner, naturally supporting the social and emotional development of students. MTSS models have also been applied in whole-school mental health promotion, prevention and intervention (McMillan & Jarvis, 2017) and inclusive approaches to academic talent development for more advanced students (Jarvis, 2017).
MTSS approaches to contemporary inclusive practice stand in contrast to traditional, categorical models whereby students were either ‘in’ or ‘out’ of special education services. The focus is on determining and responding to what students need when they need it, as opposed to focusing on a specific diagnosis or inflexible program options. In the MTSS framework, the tiers do not represent students or their placement, but the flexible suite of supports and interventions that may be provided. The implementation of MTSS approaches fundamentally reconceptualises the role of the classroom teacher, who must work collaboratively with specialist staff and other professionals to define and address individual student needs in ongoing ways, rather than relying on a specialist teacher or even a teacher aide to take responsibility for the education of students with identified special needs. While MTSS requires substantial changes to school operations (and must therefore be supported by leadership and culture in deliberate, coordinated ways), the general framework provides an organisation and structure to support the development of sustainable, contemporary inclusive schools (McLeskey et al., 2014).

Figure 2. Multi-tiered System of Supports (MTSS) framework.
Conclusion
Ultimately, developing sustainable and effective inclusion in schools is a challenging but worthwhile undertaking, requiring shared vision, commitment, ongoing reflection, and patience. Changes in practice, particularly in teachers’ daily planning and pedagogy, take time and will be supported by ongoing, well designed and embedded professional learning in the context of strong leadership and an inclusive school culture. By utilising a whole school approach, key areas including leadership, school values and culture, building staff capacity, and coordinated frameworks for inclusive practice, can be considered collectively and planned for in advance.
References
Ainscow, M., & Sandill, A. (2010). Developing inclusive education systems: The role of organizational cultures and leadership. International Journal of Inclusive Education, 14(4), 401–416. https://doi.org/10.1080/13603110802504903
Ainscow, M., Booth, T., & Dyson, A. (2006). Improving Schools, Developing Inclusion. Routledge.
Alborno, N., & Gaad, E. (2014). Index for Inclusion: A framework for school review in the United Arab Emirates. British Journal of Special Education, 41(3), 231–248. https://doi.org/10.1111/1467-8578.12073
Anderson, J., & Boyle, C. (2015). Inclusive education in Australia: Rhetoric, reality and the road ahead. Support for Learning, 30(1), 4–22. https://doi.org/10.1111/1467-9604.12074
Ashby, C. (2012). Disability studies and inclusive teacher preparation: A socially just path for teacher education. Research and Practice for Persons with Severe Disabilities, 37(2), 89–99. https://doi.org/10.1177%2F154079691203700204
Ashton, J. R., & Arlington, H. (2019). My fears were irrational: Transforming conceptions of disability in teacher education through service learning. International Journal of Whole Schooling, 15(1), 50–81.
Askell-Williams, H., & Koh, G. (2020). Enhancing the sustainability of school improvement initiatives. School Effectiveness and School Improvement. https://doi.org/10.1080/09243453.2020.1767657
Avalos, B. (2011). Teacher professional development in teaching and teacher education over ten years. Teaching and Teacher Education, 27, 10–20. https://doi.org/10.1016/j.tate.2010.08.007
Beecher, M., & Sweeney, S. M. (2008). Closing the achievement gap with curriculum enrichment and differentiation: One school’s story. Journal of Advanced Academics, 19(3), 502–530. https://doi.org/10.4219/jaa-2008-815
Berlach, R. G., & Chambers, D. J. (2011). Interpreting inclusivity: An endeavour of great proportions. International Journal of Inclusive Education, 15, 529–539. https://doi.org/10.1080/13603110903159300
Black-Hawkins, K. & Florian, L. (2012). Classroom teachers’ craft knowledge of their inclusive practice. Teachers and Teaching: Theory and Practice, 8(5), 567–584. https://doi.org/10.1080/13540602.2012.709732
Booth, T. (2012). Creating welcoming cultures: The index for inclusion. Race Equality Teaching, 30(2), 19–21. http://doi.org/10.18546/RET.30.2.07
Booth, T., & Ainscow, M. (2011). Index for Inclusion: developing learning and participation in schools (3rd ed.). Centre for Studies on Inclusive Education. http://www.csie.org.uk/resources/inclusion-index-explained.shtml
Brigandi, C., Gibson, C. M., & Miller, M. (2019). Professional development and differentiated instruction in an elementary school pull-out program: A gifted education case study. Journal for the Education of the Gifted, 42(4), 362–395. https://doi.org/10.1177/0162353219874418
Callahan, C. M., Moon, T. R., Oh, S., Azano, A. P., & Hailey, E. P. (2015). What works in gifted education: Documenting the effects of an integrated curricular/instructional model for gifted students. American Education Research Journal, 52, 137–167. https://doi.org/10.3102/0002831214549448
Carpenter, D. (2015). School culture and leadership of professional learning communities. International Journal of Educational Management, 29(5), 682–694. https://doi.org/10.1108/IJEM-04-2014-0046
Carrington, S., & Elkins, J. (2002). Bridging the gap between inclusive policy and inclusive culture in secondary schools. Support for Learning, 17(2), 51–57.
Carter, S., & Abawi, L. (2018). Leadership, inclusion, and quality education for all. Australasian Journal of Special and Inclusive Education, 42(1), 49–64. https://doi.org/10.1017/jsi.2018.5
CAST. (2018). Universal Design for Learning Guidelines Version 2.2. http://udlguidelines.cast.org
Davies, M., Elliott, S., & Cumming, J. (2016). Documenting support needs and adjustment gaps for students with disabilities: Teacher practices in Australian classrooms and on national tests. International Journal of Inclusive Education, 20(12), 1252–1269. https://doi.org/10.1080/13603116.2016.1159256
Desimone, L. M. (2009). Improving impact studies of teachers’ professional development: Toward better conceptualizations and measures. Educational Researcher, 38(3),181–199. https://doi.org/10.3102/0013189X08331140
Desimone, L. M., & Pak, K. (2017). Instructional coaching as high-quality professional development. Theory Into Practice, 56(1), 312. https://doi.org/10.1080/00405841.2016.1241947
Dixon, F. A., Yssel, N., McConnell, J. A., & Hardin, T. (2014). Differentiated instruction, professional development and teacher efficacy. Journal for the Education of the Gifted, 37(2), 111–127. https://doi.org/10.1177/0162353214529042
Dybvik, A. C. (2004). Autism and the inclusion mandate: What happens when children with severe disabilities like autism are taught in regular classrooms? Daniel knows. Education Next, 4(1), 42–49.
Dyson, A., Farrell, P., Polat, F., Hutcheson, G., & Gallanaugh, F. (2004). Inclusion and pupil achievement. Department for Education and Skills.
Easton, L. B. (2008). From professional development to professional learning. Phi Delta Kappan, 89, 755–761. https://doi.org/10.1177/003172170808901014
Ekins, A., & Grimes, P. (2009). Inclusion: Developing an Effective Whole School Approach. McGraw Hill Open University Press.
Forlin, C. (2006). Inclusive education in Australia ten years after Salamanca. European Journal of Psychology of Education, 21(3), 265–277. https://doi.org/10.1007/BF03173415
Forlin, C., & Chambers, D. (2011). Teacher preparation for inclusive education: Increasing knowledge but raising concerns. Asia-Pacific Journal of Teacher Education, 39(1), 17–32. https://doi.org/10.1080/1359866X.2010.540850
Forlin, C., Chambers, D. J., Loreman, T., Deppler, J., & Sharma, U. (2013). Inclusive education for students with disability: A review of the best evidence in relation to theory and practice. The Australian Research Alliance for Children and Youth. https://www.aracy.org.au/publicationsresources/command/download_file/id/246/filename/Inclusive_education_for_students_with_disability_-_A_review_of_the_best_evidence_in_relation_to_theory_and_practice.pdf73
Forlin, C., Keen, M., & Barrett. E. (2008). The concerns of mainstream teachers: Coping with inclusivity in an Australian context. International Journal of Disability, Development and Education, 55(3), 251–264. https://doi.org/10.1080/10349120802268396
Frankling, T. W., Jarvis, J. M. & Bell. M. R. (2017). Leading secondary teachers’ understandings and practices of differentiation through professional learning. Leading and Managing, 23(2), 72–86.
Fuchs, D., Fuchs, L. S., & Stecker, P. M. (2010). The ‘blurring’ of special education in a new continuum of general education placements and services. Exceptional Children, 76(3), 301–323. https://doi.org/10.1177/001440291007600304
Gore, J., Lloyd, A., Smith, M., Bowe, J., Ellis, H., & Lubans, D. (2017). Effects of professional development on the quality of teaching: Results from a randomised controlled trial of Quality Teaching Rounds. Teaching and Teacher Education, 68, 91–113. https://doi.org/10.1016/j.tate.2017.08.007
Graham, L., & Spandagou, I. (2011). From vision to reality: Views of primary school principals on inclusive education in New South Wales, Australia. Disability & Society, 26(2), 223–237. https://doi.org/10.1080/09687599.2011.544062
Grierson, A. L., & Woloshyn, V. E. (2013). Walking the talk: Supporting teachers’ growth with differentiated professional learning. Professional Development in Education, 39(3), 401–419. https://doi.org/10.1080/19415257.2012.763143
Guskey, T. R. (2000). Evaluating professional development. Corwin Press
Harris, A. (2013). Distributed leadership: Friend or foe? Educational Management, Administration & Leadership, 4(5), 545–554. https://doi.org/10.1177/1741143213497635
Hehir, T., Pascucci, S., & Pascucci, C. (2016). A summary of the evidence on inclusive education, Instituto Alana, 2. https://files.eric.ed.gov/fulltext/ED596134.pdf
Horrocks, J. L., White, G., & Roberts, L. (2008). Principals' attitudes regarding inclusion of children with autism in Pennsylvania public schools. Journal of Autism and Developmental Disorders, 38, 1462–1473. https://doi.org/10.1007/s10803-007-0522-x
Jarvis, J. M. (2015). Inclusive Classrooms and Differentiation. In N. Weatherby-Fell (Ed.), Learning to Teach in the Secondary School (pp. 154–171). Cambridge University Press.
Jarvis, J. M. (2019). Most Australian teachers feel unprepared to teach students with special needs. The Conversation. https://theconversation.com/most-australian-teachers-feel-unpreparedto-teach-students-with-special-needs-119227
Jarvis, J. M., (2017). Supporting diverse gifted students. In M. Hyde, L. Carpenter & S. Dole (Eds.), Diversity, Inclusion and Engagement (3rd ed., pp. 308–329). Oxford University Press.
Johnston, K., & Hayes, D. (2007). Supporting students’ success at school through teacher professional learning: The pedagogy of disrupting the default modes of schooling. International Journal of Inclusive Education, 11(3), 371–381. https://doi.org/10.1080/13603110701240666
Kinsella, W. (2020). Organising inclusive schools. International Journal of Inclusive Education, 24(12), 1340–1356. https://doi.org/10.1080/13603116.2018.1516820
Kozik, P., Cooney, B., Vinciguerra, S., Gradel, K., & Black, J. (2009). Promoting inclusion in secondary schools through appreciative inquiry. American Secondary Education, 38(1), 77–91.
McLeskey, J., Waldron, N. L., Spooner, F., & Algozzine, B. (Eds.). (2014). Handbook of effective inclusive schools: Research and practice. Taylor & Francis.
McMaster, C. (2013). Building inclusion from the ground up: A review of whole school re-culturing programmes for sustaining inclusive change. International Journal of Whole Schooling, 9(2), 1–24.
McMaster, C. (2015). Inclusion in New Zealand: The potential and possibilities of sustainable inclusive change through utilising a framework for whole school development. New Zealand Journal of Educational Studies, 50(2), 239–253.
McMaster, C., & Elliot, W. (2014). Leading inclusive change with the Index for Inclusion: Using a framework to manage sustainable professional development. Journal of Educational Leadership, Policy and Practice, 29(1), 82–93. https://doi.org/10.1007/s40841-015-0010-3
McMillan, J., & Jarvis, J. M. (2017). Supporting mental health and well-being: Promotion, prevention and intervention. In M. Hyde, L. Carpenter & S. Dole (Eds.), Diversity, inclusion and engagement (3rd ed., pp. 65–392). Oxford University Press.
Merchie, E., Tuytens, M., Devos, G., & Vanderlinde, R. (2018). Evaluating teachers’ professional development initiatives: Towards an extended evaluative framework. Research Papers in Education, 33(2), 143–168. https://doi.org/10.1080/02671522.2016.1271003
Mills, M., Monk, S., Keddie, A., Renshaw, P., Christie, P., Geelan, D. & C. Gowlett, C. (2014). Differentiated learning: From policy to classroom. Oxford Review of Education, 40(3), 331–348. https://doi.org/10.1080/03054985.2014.911725
Miškolci, J., Armstrong, D., & Spandagou, I. (2016). Teachers' perceptions of the relationship between inclusive education and distributed leadership in two primary schools in Slovakia and New South Wales (Australia). Journal of Teacher Education for Sustainability, 18(2), 53–65. https://doi.org/10.1515/jtes-2016-001
Mullick, J., Sharma, U., & Deppeler, J. (2013). School teachers' perception about distributed leadership practices for inclusive education in primary schools in Bangladesh. School Leadership & Management, 33(2), 151–168. https://doi.org/10.1080/13632434.2012.723615
OECD (2019). TALIS 2018 Results (Volume I): Teachers and School Leaders as Lifelong Learners. OECD Publishing. https://doi.org/10.1787/1d0bc92a-en.
Parliament of South Australia. (2017). Report of the select committee on access to the South Australian Education System for students with a disability. https://apo.org.au/sites/default/files/resource-files/2017-05/apo-nid94396.pdf
Poon-McBrayer, K., & Wong, P. (2013). Inclusive education services for children and youth with disabilities: Values, roles and challenges of school leaders. Children and Youth Services Review, 35(9), 1520–1525. https://doi.org/10.1016/j.childyouth.2013.06.009
Read, K., Aldridge, J., Ala’i, K., Fraser, B., & Fozdar, F. (2015). Creating a climate in which students can flourish: A whole school intercultural approach. International Journal of Whole Schooling, 11(2), 29–44. https://doi.org/1710-2146
Robinson, V. M. J., Lloyd, C. A., & Rowe, K. J. (2008). The impact of leadership on student outcomes: An analysis of the differential effects of leadership types. Educational Administration Quarterly, 44(5), 635–674. https://doi.org/10.1177/0013161X08321509
Royal Commission into Violence, Abuse, Neglect and Exploitation of People with Disability. (2019). Issues Paper: Education and Learning. https://disability.royalcommission.gov.au/system/files/2020-07/Issues-paper-Education-Learning.pdf
Sailor, W. (2015). Advances in schoolwide inclusive school reform. Remedial and Special Education, 36, 94–99. https://doi.org/10.1177/0741932514555021
Sailor, W. (2017). Equity as a basis for inclusive educational systems change. The Australasian Journal of Special Education, 41(1), 1–17. https://doi.org/10.1017/jse.2016.12
Schein, E. (2004). Organizational culture and leadership (3rd ed.). Jossey-Bass.
Sharma, U., & Salend, S. (2016). Teaching assistants in inclusive classrooms: A systematic analysis of the international research. Australian Journal of Teacher Education, 41(8), 118–134.
Sharp, K., Jarvis, J. M., & McMillan, J. M. (2020). Leadership for differentiated instruction: Teachers' engagement with on-site professional learning at an Australian secondary school. International Journal of Inclusive Education, 24(8), 901–920. https://doi.org/10.1080/13603116.2018.1492639
Skidmore, D. (2004). Inclusion: The dynamic of school development. McGraw-Hill Education.
Slater, C. L. (2012). Understanding principal leadership: An international perspective and a narrative approach. Educational Management Administration & Leadership, 39(2), 219–227. https://doi.org/10.1177/1741143210390061
Slee, R. (2013). How do we make inclusive education happen when exclusion is a political predisposition? International Journal of Inclusive Education: Making Inclusive Education Happen: Ideas for Sustainable Change, 17(8), 895–907. https://doi.org/10.1080/13603116.2011.602534
Spencer, E. J. (2016). Professional learning communities: Keeping the focus on instructional practice. Kappa Delta Pi Record, 52(2), 83–85. https://doi.org/10.1080/00228958.2016.1156544
Stegemann, K., & Jaciw, A. (2018). Making it logical: Implementation of inclusive education using a logic model framework. Learning Disabilities: A Contemporary Journal, 16(1), 3–18.
Symes, W., & Humphrey, N. (2011). School factors that facilitate or hinder the ability of teaching assistants to effectively support pupils with autism spectrum disorders (ASD) in mainstream secondary schools. Journal of Research in Special Educational Needs, 11(3), 153–161. https://doi.org/10.1111/j.1471-3802.2011.01196.x
Thomas, G. (2013). A review of thinking and research about inclusive education policy, with suggestions for a new kind of inclusive thinking. British Educational Research Journal, 39(3), 473–490. https://doi.org/10.1080/01411926.2011.652070
Tomlinson, C. A. (2014). The differentiated classroom: Responding to the needs of all learners (2nd ed.). Association for Supervision and Curriculum Development.
Tomlinson, C. A., & Murphy, M. (2015). Leading for differentiation: Growing teachers who grow kids. Association for Supervision and Curriculum Development.
Tomlinson, C.A., Brimijoin, K., & Narvaez, L. (2008). The differentiated school: Making revolutionary changes in teaching and learning. Association for Supervision and Curriculum Development.
Van Den Bergh, L., Ros, A., & Beijaard, D. (2014). Improving teacher feedback during active learning: Effects of a professional development program. American Educational Research Journal, 51(4), 772–809. https://doi.org/10.3102/0002831214531322
van Kraayenoord, C. E. (2007). School and classroom practices in inclusive education in Australia. Childhood Education, 83(6), 390–394, https://doi.org/10.1080/00094056.2007.10522957
van Kraayenoord, C. E., Waterworth, D., & Brady. T. (2014). Responding to individual differences in inclusive classrooms in Australia. Journal of International Special Needs Education, 17(2), 48–59.
Van Mieghem, A., Verschueren, K., Petry, K., & Struyf, E. (2020). An analysis of research on inclusive education: A systematic search and meta review. International Journal of Inclusive Education, 26(6), 675–689. https://doi.org/10.1080/13603116.2018.1482012
Voelkel, R. H., Jr., & Chrispeels, J. H. (2017). Understanding the link between professional learning communities and teacher collective efficacy. School Effectiveness and School Improvement, 28, 505–526. https://doi.org/10.1080/09243453.2017.1299015
Waitoller, F. R., & Artiles, A. J. (2013). A decade of professional development research for inclusive education: A critical review and notes for a research program. Review of Educational Research, 83(3), 319–356. https://doi.org/10.3102/0034654313483905
Walker, P. M., Carson, K. L., Jarvis, J. M., McMillan, J. M., Noble, A. G., Armstrong, D., . . . Palmer, C. (2018). How do educators of students with disabilities in specialist settings understand and apply the Australian Curriculum framework? Australasian Journal of Special and Inclusive Education, 42(2), 111–126. https://doi.org/10.1017/jsi.2018.13
Webster, A. (2016). Utilising a leadership blueprint to build the capacity of schools to achieve outcomes for students with autism spectrum disorder. In G. Johnson & N. Dempster (Eds.), Leadership in diverse learning contexts (pp. 109–127). https://doi.org/10.1007/978-3-319-28302-9_6
Whitworth, B. A., & Chiu, J. L. (2015). Professional development and teacher change: The missing leadership link. Journal of Science Teacher Education, 26(2), 121–137. https://doi.org/10.1007/s10972-014-9411-2